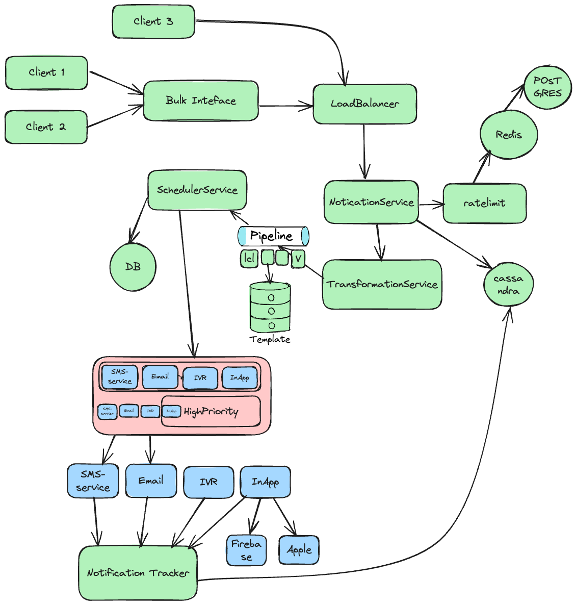
High Level Design
High Level Design
Notification Service
Functional Requirements:
- Ability to Send Notifications: The first thing the system should be able to do is send notifications.
- Pluggable: It means we should be able to add the new features without making a lot of changes to the system.
- SaaS: It should be built as a SaaS product. This is because the main idea is we should know who’s sending what number of notifications, and we should be able to rate limit.
Non-Functional Requirements:
- High Availability: The notification service system platform should always be available because it can be used by other companies, then downtime would cost us a lot.
- Many Clients: Moreover, it should be built in a way that it’s easy enough to add more clients.

Job Scheduler
